病歷在醫療、預防、教學、科研和醫院管理等方面有著重要的作用。本次新型冠狀病毒肺炎疫情非常嚴重,臨床醫師如何在新型冠狀病毒肺炎防控與診治的高強度、高壓力環境下高質量、高效率地完成病歷書寫是醫療質量控制管理部門急待思考的重要問題。四川大學華西醫院采取多種措施持續優化病歷質量管理,對發熱門診、隔離病房的病歷相關記錄進行優化,在電子病歷信息系統的支撐下采用多種形式進行病歷質量管理,提高新型冠狀病毒肺炎診斷治療期間醫務人員病歷書寫質量與效率。
引用本文: 黃應德, 陳相軍, 陳敏, 苑偉, 曾勇, 李大江. 新型冠狀病毒肺炎疫情下病歷質量管理應急策略. 華西醫學, 2020, 35(4): 396-400. doi: 10.7507/1002-0179.202002057 復制
自 2019 年 12 月以來,湖北省武漢市陸續發現了多例新型冠狀病毒肺炎患者,隨著疫情的蔓延,我國其他地區及境外也相繼發現了此類病例。為指導全國各地疫情防治,我國專門印發了《新型冠狀病毒感染的肺炎診療方案》(以下簡稱《方案》),截至 2020 年 2 月 7 日已經更新至試行第五版[1]。四川大學華西醫院(以下簡稱“我院”)作為我國西南地區大型綜合性醫院,為應對此次疫情,根據有無明確流行病學史分設發熱門診 2 個和隔離病房 1 個,對前來就診的患者進行分流,將具有風險的患者與其他患者分開,減少疫情傳播的可能性,同時對發現的疑似或確診新型冠狀病毒肺炎患者進行救治。經過對發熱門診與隔離病房實際工作情況實地走訪調研,了解臨床醫務人員對此次疫情的應急管理工作實施情況后,為解決一線醫務人員在面對診療壓力時較難保證病歷書寫質量的問題,提高工作效率,我院參照國家衛生健康委員會相關制度[2-3]和醫院要求,結合目前接診大量發熱患者和收治眾多新型冠狀病毒肺炎疑似病例的實際情況,在保證醫療質量、安全基礎上,對發熱門診、隔離病房的病歷相關記錄進行優化,在電子病歷信息系統的支撐下采用多種形式進行病歷質量管理,做到保證病歷質量、提高工作效率。
1 發熱門診流行病學史標準化采集管理
發熱門診作為新型冠狀病毒肺炎疑似患者篩查和診治的最前線,門診醫護人員需要通過了解患者的癥狀體征、病史和檢查檢驗結果才能進行綜合判斷,得到初步診斷,且由于此次疫情的特殊情況,問診時還需根據《方案》建議重點對患者流行病學史進行采集。為減少接診醫師病歷書寫工作量,同時更準確地采集流行病學史,我院對發熱門診的病歷文書進行了改進,將流行病學史中要求的發病時間以及患者居住史、旅游史、密切接觸史等均在電子病歷系統中進行結構化,以提高書寫效率;將需要書寫的內容與格式模塊化,避免遺漏內容和因個人習慣導致的語言描述差異化(圖 1)。流行病學史內容的標準化可以為醫務工作者后期分析患者流行病學史、進行臨床診療工作及研究病毒發病機制等提供支撐[4-11]。

2 隔離病房入院記錄設計
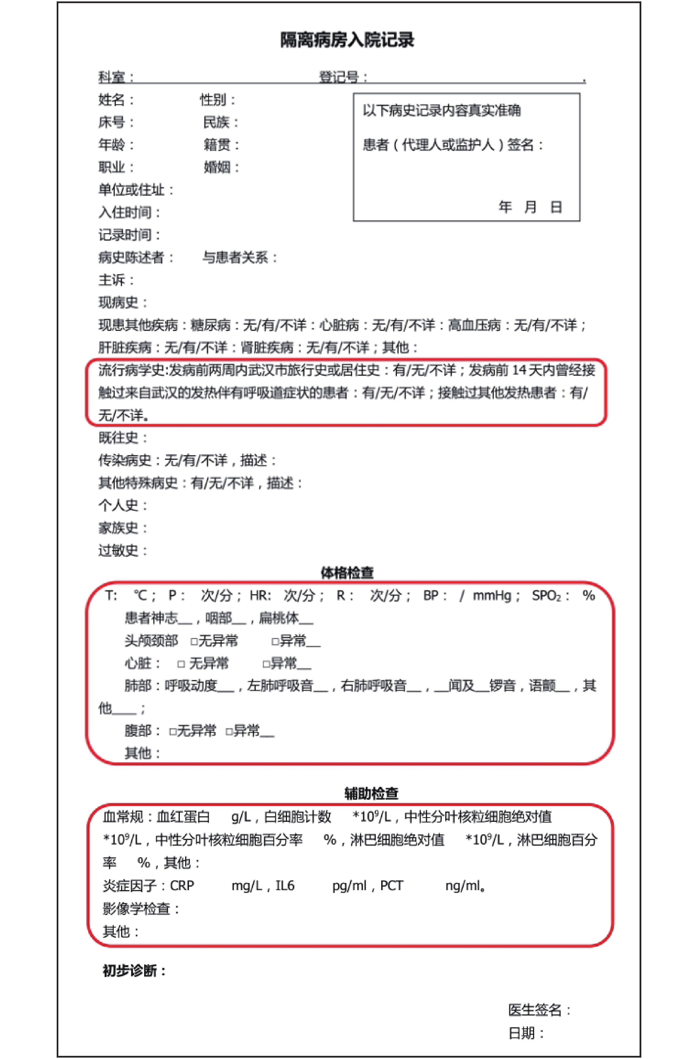
我院發熱門診接診的新型冠狀病毒肺炎疑似患者都會收入隔離病房進行初步篩查與治療,截至 2020 年 2 月 6 日,我院隔離病房收治疑似病例已經達到 115 人,解除隔離出院或轉科 84 人,轉院9 人。隔離病房中患者周轉量大,按照慣例入院后需完善各類醫療文書,臨床醫生不僅要面對診治疾病的高壓,還要承擔完善病歷的重擔,既往設計的轉科入院記錄中病史與查體內容較冗長,不能體現此次疾病的專病特色。我院在原則上不違背國家 2011 年原衛生部《病歷書寫基本規范》的基礎上,經過與相關專家討論修訂后,整理出新版隔離病房入院記錄(圖 2),結合此次新型冠狀病毒肺炎疑似患者疾病特征,對入院記錄整體內容進行精簡,主要集中在 3 個方面:① 參考《方案》建議,增加標準化流行病學史采集內容;② 體格檢查著重對患者呼吸系統相關體征進行描述,此次疫情為新型冠狀病毒肺炎,患者主要表現為發熱、乏力、干咳、急性呼吸窘迫綜合征等,對此部分癥狀/體征進行重點記錄;③ 因隔離病房收治患者為新型冠狀病毒肺炎疑似病例,參考《方案》新型冠狀病毒肺炎病例診斷特點,臨床醫務人員需要重點關注輔助檢查中的血常規、炎性因子等重要血液檢查項目與胸部 CT 結果,將以上檢查結果記錄在病歷中,可以幫助臨床醫師更加直觀地對患者病情進行綜合判斷。

3 轉科記錄與接收記錄精簡與結構化
我國目前已經將此次的新型冠狀病毒肺炎納入乙類傳染病,并采取甲類傳染病的預防、控制措施。因人群對新型冠狀病毒肺炎普遍易感,且我院收治患者數量較多,在緊急情況下,可能需要對某一病房或病區的患者進行集中診治或者批量轉科。根據以往要求,對于轉科患者,臨床醫生要在病歷中完成轉科記錄與接收記錄,內容必須包括主訴、入院情況、回顧診療經過等[2-3],勢必在醫療文書的書寫方面會消耗大量人力。相關專家討論后認為,此次疫情的救治已經符合《病歷書寫基本規范》第三章第 22 條提到的緊急情況,故我院對轉科記錄與接收記錄文書模板內容進行精簡和結構化(圖 3),方便臨床醫務人員在遇到緊急情況需要批量轉診患者時快速完成相關文書的記錄,提高工作效率,保障病歷質量。

4 新型冠狀病毒肺炎病歷質量監控
在抗擊此次疫情的斗爭中,我院開設的發熱門診日均接診量達到 120 人次,隔離病房每日平均新入疑似患者 10 多人次。為保證醫師病歷書寫質量,此次新設計的醫療文書模板大量采用了結構化電子病歷模式[12-18],通過結構化地錄入信息,可以有效保證病歷書寫標準的一致性,還可避免因主觀失誤導致重要記錄信息遺漏。新模板對部分需要書寫內容提供超級鏈接,包括患者信息與生命體征等內容,減少因重復填寫導致的前后矛盾,還對部分必要內容進行完整性質量控制,如患者體溫達到或超過 37.3℃ 則必須填寫發病開始時間等流行病學史內容,以避免人為疏忽導致的遺漏。質量管理部門工作人員還每日對發熱門診和隔離房病歷進行線上質量控制,目前為止所有相關病歷均合格。
5 總結與討論
我院在新型冠狀病毒肺炎疫情防控工作中根據要求有序、有效、快速安全開展各項防控工作,各部門分工協作,全院醫務人員共同參與應對此次疫情暴發考驗。此次病歷質量應急管理通過參考循證方案和緊急情況場景的預設進行病歷模板優化,有效提高病歷書寫效率,同時還提高了專科病歷的書寫質量,體現專病特色,在臨床中獲得一致好評,可以供全國同行管理人員和醫務人員參考。當然,由于疫情進展迅速、時間倉促等原因,此次病歷質量應急管理也有不足之處,比如病歷內容無法實現多輪的專家德爾菲法討論驗證,也未來得及對結構化電子病歷項目逐項進行系統實時邏輯質量控制等。隨著對新型冠狀病毒肺炎研究的不斷深入,未來還可以考慮通過基于完善的電子病歷結合診療指南在臨床決策支持信息系統支撐下形成新型冠狀病毒肺炎防治的臨床路徑。此外,四川省屬于勞務輸出大省,成都又是一個流動人口較多的交通樞紐城市,同時在本次疫情中有研究發現半數以上的患者在入院時無發熱癥狀[19],因此,將流行病學史采集工作擴大到門診和住院的每一名患者,加強有無聚集性、公共交通工具乘坐史等流行病學史的采集對于患者的篩查和鑒別診斷顯得尤其重要,也是疫情防控的重要內容之一,這些都將是未來我院電子病歷模板的優化方向。
自 2019 年 12 月以來,湖北省武漢市陸續發現了多例新型冠狀病毒肺炎患者,隨著疫情的蔓延,我國其他地區及境外也相繼發現了此類病例。為指導全國各地疫情防治,我國專門印發了《新型冠狀病毒感染的肺炎診療方案》(以下簡稱《方案》),截至 2020 年 2 月 7 日已經更新至試行第五版[1]。四川大學華西醫院(以下簡稱“我院”)作為我國西南地區大型綜合性醫院,為應對此次疫情,根據有無明確流行病學史分設發熱門診 2 個和隔離病房 1 個,對前來就診的患者進行分流,將具有風險的患者與其他患者分開,減少疫情傳播的可能性,同時對發現的疑似或確診新型冠狀病毒肺炎患者進行救治。經過對發熱門診與隔離病房實際工作情況實地走訪調研,了解臨床醫務人員對此次疫情的應急管理工作實施情況后,為解決一線醫務人員在面對診療壓力時較難保證病歷書寫質量的問題,提高工作效率,我院參照國家衛生健康委員會相關制度[2-3]和醫院要求,結合目前接診大量發熱患者和收治眾多新型冠狀病毒肺炎疑似病例的實際情況,在保證醫療質量、安全基礎上,對發熱門診、隔離病房的病歷相關記錄進行優化,在電子病歷信息系統的支撐下采用多種形式進行病歷質量管理,做到保證病歷質量、提高工作效率。
1 發熱門診流行病學史標準化采集管理
發熱門診作為新型冠狀病毒肺炎疑似患者篩查和診治的最前線,門診醫護人員需要通過了解患者的癥狀體征、病史和檢查檢驗結果才能進行綜合判斷,得到初步診斷,且由于此次疫情的特殊情況,問診時還需根據《方案》建議重點對患者流行病學史進行采集。為減少接診醫師病歷書寫工作量,同時更準確地采集流行病學史,我院對發熱門診的病歷文書進行了改進,將流行病學史中要求的發病時間以及患者居住史、旅游史、密切接觸史等均在電子病歷系統中進行結構化,以提高書寫效率;將需要書寫的內容與格式模塊化,避免遺漏內容和因個人習慣導致的語言描述差異化(圖 1)。流行病學史內容的標準化可以為醫務工作者后期分析患者流行病學史、進行臨床診療工作及研究病毒發病機制等提供支撐[4-11]。

2 隔離病房入院記錄設計
我院發熱門診接診的新型冠狀病毒肺炎疑似患者都會收入隔離病房進行初步篩查與治療,截至 2020 年 2 月 6 日,我院隔離病房收治疑似病例已經達到 115 人,解除隔離出院或轉科 84 人,轉院9 人。隔離病房中患者周轉量大,按照慣例入院后需完善各類醫療文書,臨床醫生不僅要面對診治疾病的高壓,還要承擔完善病歷的重擔,既往設計的轉科入院記錄中病史與查體內容較冗長,不能體現此次疾病的專病特色。我院在原則上不違背國家 2011 年原衛生部《病歷書寫基本規范》的基礎上,經過與相關專家討論修訂后,整理出新版隔離病房入院記錄(圖 2),結合此次新型冠狀病毒肺炎疑似患者疾病特征,對入院記錄整體內容進行精簡,主要集中在 3 個方面:① 參考《方案》建議,增加標準化流行病學史采集內容;② 體格檢查著重對患者呼吸系統相關體征進行描述,此次疫情為新型冠狀病毒肺炎,患者主要表現為發熱、乏力、干咳、急性呼吸窘迫綜合征等,對此部分癥狀/體征進行重點記錄;③ 因隔離病房收治患者為新型冠狀病毒肺炎疑似病例,參考《方案》新型冠狀病毒肺炎病例診斷特點,臨床醫務人員需要重點關注輔助檢查中的血常規、炎性因子等重要血液檢查項目與胸部 CT 結果,將以上檢查結果記錄在病歷中,可以幫助臨床醫師更加直觀地對患者病情進行綜合判斷。

3 轉科記錄與接收記錄精簡與結構化
我國目前已經將此次的新型冠狀病毒肺炎納入乙類傳染病,并采取甲類傳染病的預防、控制措施。因人群對新型冠狀病毒肺炎普遍易感,且我院收治患者數量較多,在緊急情況下,可能需要對某一病房或病區的患者進行集中診治或者批量轉科。根據以往要求,對于轉科患者,臨床醫生要在病歷中完成轉科記錄與接收記錄,內容必須包括主訴、入院情況、回顧診療經過等[2-3],勢必在醫療文書的書寫方面會消耗大量人力。相關專家討論后認為,此次疫情的救治已經符合《病歷書寫基本規范》第三章第 22 條提到的緊急情況,故我院對轉科記錄與接收記錄文書模板內容進行精簡和結構化(圖 3),方便臨床醫務人員在遇到緊急情況需要批量轉診患者時快速完成相關文書的記錄,提高工作效率,保障病歷質量。

4 新型冠狀病毒肺炎病歷質量監控
在抗擊此次疫情的斗爭中,我院開設的發熱門診日均接診量達到 120 人次,隔離病房每日平均新入疑似患者 10 多人次。為保證醫師病歷書寫質量,此次新設計的醫療文書模板大量采用了結構化電子病歷模式[12-18],通過結構化地錄入信息,可以有效保證病歷書寫標準的一致性,還可避免因主觀失誤導致重要記錄信息遺漏。新模板對部分需要書寫內容提供超級鏈接,包括患者信息與生命體征等內容,減少因重復填寫導致的前后矛盾,還對部分必要內容進行完整性質量控制,如患者體溫達到或超過 37.3℃ 則必須填寫發病開始時間等流行病學史內容,以避免人為疏忽導致的遺漏。質量管理部門工作人員還每日對發熱門診和隔離房病歷進行線上質量控制,目前為止所有相關病歷均合格。
5 總結與討論
我院在新型冠狀病毒肺炎疫情防控工作中根據要求有序、有效、快速安全開展各項防控工作,各部門分工協作,全院醫務人員共同參與應對此次疫情暴發考驗。此次病歷質量應急管理通過參考循證方案和緊急情況場景的預設進行病歷模板優化,有效提高病歷書寫效率,同時還提高了專科病歷的書寫質量,體現專病特色,在臨床中獲得一致好評,可以供全國同行管理人員和醫務人員參考。當然,由于疫情進展迅速、時間倉促等原因,此次病歷質量應急管理也有不足之處,比如病歷內容無法實現多輪的專家德爾菲法討論驗證,也未來得及對結構化電子病歷項目逐項進行系統實時邏輯質量控制等。隨著對新型冠狀病毒肺炎研究的不斷深入,未來還可以考慮通過基于完善的電子病歷結合診療指南在臨床決策支持信息系統支撐下形成新型冠狀病毒肺炎防治的臨床路徑。此外,四川省屬于勞務輸出大省,成都又是一個流動人口較多的交通樞紐城市,同時在本次疫情中有研究發現半數以上的患者在入院時無發熱癥狀[19],因此,將流行病學史采集工作擴大到門診和住院的每一名患者,加強有無聚集性、公共交通工具乘坐史等流行病學史的采集對于患者的篩查和鑒別診斷顯得尤其重要,也是疫情防控的重要內容之一,這些都將是未來我院電子病歷模板的優化方向。