我們根據電磁場輻照低電導率樣本時電磁場和聲波場之間的耦合關系,對脈沖磁激勵的磁聲效應和熱聲效應展開研究。本文基于電磁場理論和聲波傳播理論知識,推導了脈沖磁激勵的聲壓波動方程;構建二維載流線圈和低電導率圓形薄片模型以模擬成像物理環境,利用有限元方法分析瞬態電磁場;并且根據電磁場仿真結果,進行磁聲效應和熱聲效應所產生的聲場仿真計算。仿真結果表明,微秒級高斯脈沖磁場激勵下,低電導率樣本中熱聲效應比磁聲效應大,且起主要作用;微秒級高斯脈沖磁場和 0.2 T 靜磁場激勵下,低電導率樣本中熱聲效應和磁聲效應共存。該研究為感應式磁聲成像和磁熱聲成像的進一步應用奠定了基礎。
引用本文: 楊延菊, 劉國強, 夏正武. 脈沖磁激勵的磁聲效應和熱聲效應的仿真研究. 生物醫學工程學雜志, 2017, 34(1): 21-26. doi: 10.7507/1001-5515.201605024 復制
引言
長期以來,生物組織電特性的研究是學者關注的焦點。許多研究表明,不同的正常組織以及器官之間、正常組織與病變組織之間的電特性具有較大的差異[1]。例如正常乳腺組織的電導率是0.4 S/m,但是癌變的乳腺組織的電導率是 4 S/m[2-4]。因而利用這一性質可以了解生物組織生理和病理的變化情況,為癌癥的早期診斷和治療提供有利的證據。近年來,非侵入式的電阻抗成像技術已經成為國際生物醫學成像領域的研究熱點。感應式磁聲成像(magnetoacoustic tomography with magnetic induction,MTA-MI)[5-8]和磁熱聲成像(magnetically mediated thermoacoustic imaging,MMTAI)[9-10]都集中了電阻抗成像的高對比度和超聲成像的高分辨率的優勢。
MAT-MI 是 2005 年由美國明尼蘇達大學提出的一種新型醫學成像技術。該方法是基于磁聲(magnetoacoustic,MA)效應的成像方法。它的基本原理是,將生物組織放置于交變磁場和靜磁場中,交變磁場在組織中產生渦流,渦流在交變磁場和靜磁場的作用下產生洛倫茲力,從而引發組織的聲振動,通過超聲換能器采集到的超聲信號可以重建生物組織電導率的分布。
MMTAI 是 2013 年由南洋理工大學提出的一種基于熱聲(thermoacoustic,TA)效應[11-12]的成像技術。它的基本原理是,將生物組織放置于交變磁場中,交變磁場在組織內產生渦流,組織吸收焦耳熱,從而破壞了組織內部的熱力學平衡,進而產生瞬變熱膨脹并發出熱聲信號,通過超聲換能器采集到的超聲信號重建生物組織電導率的分布。
MAT-MI 和 MMTAI 都是采用電磁場輻照生物組織,利用超聲換能器接收超聲信號,以重建組織的電導率分布。MAT-MI 與 MMTAI 的不同之處在于是否外加靜磁場。靜磁場在 MAT-MI 中的作用是增強洛倫茲力的作用,進而可以增強超聲信號。通過分析 MAT-MI 和 MMTAI 兩個成像方法的原理可知,將生物組織放置于交變磁場中,在生物組織內會產生兩種效應:一種是 MA 效應,另一種是 TA 效應。國際研究學者對 MAT-MI 和 MMTAI 兩種成像方法之間的 MA 效應和 TA 效應已有初步的研究。南洋理工大學 Zheng 研究小組[13]于 2015 年通過仿真和實驗研究,說明金屬材料在交變磁場和靜磁場共同作用下,TA 現象和 MA 現象在水中共存;Hellund 等[14] 于 1963 年通過對海水進行實驗,表明低電導率的介質在交變磁場中 TA 效應起主要作用。但是關于生物組織在微秒級高斯脈沖磁場激勵或者微秒級高斯脈沖磁場和靜磁場共同作用下所產生的效應分析的研究報道幾乎沒有。因此,本文的主要內容是,通過將一個低電導率的目標體處于微秒級高斯脈沖磁場中以及微秒級高斯脈沖磁場和 0.2 T 靜磁場共同作用下,對所產生的聲壓進行仿真研究,確定生物組織內 TA 效應和 MA 效應的關系。
1 聲壓的產生機制
1.1 脈沖磁場中聲壓的產生機制
將電導率是 σ(r')的目標體放置于載流單線圈激勵的脈沖磁場 B(r',t)區域內,如圖 1 左圖所示,目標體內部會發生兩種效應。一種是 MA 效應,即目標體內感應出渦流 J(r',t),渦流在脈沖磁場作用下產生洛倫茲力,從而激發出超聲信號。此時聲源是洛倫茲力,表達式是F1(r',t)=J(r',t)×B(r',t)。另一種是 TA 效應,即目標體吸收焦耳熱,進而產生瞬變熱膨脹并發出熱聲信號。此時聲源是熱函數,其定義是單位體積單位時間所吸收的能量,表達式為 Q(r',t)=σE2(r',t),其中 E(r',t)是目標體所處的電場強度的模值。所以脈沖磁場激勵時聲源項是熱函數與洛倫茲力的合成,此時聲壓遵從的波動方程[8, 13]為

$ \begin{array}{l} {\nabla ^2}p(r,t) - \frac{1}{{{c_s}^2}}\frac{{{\partial ^2}}}{{\partial {t^2}}}p(r,t) =\nabla \cdot {{F}_1}(r',t) - \frac{\beta }{{{C_P}}}\frac{{\partial Q(r',t)}}{{\partial t}} \end{array} $ |
式中,p(r,t)是探測點位置 r 和時間 t 的聲壓,cs是目標體與耦合介質中的聲速,CP 是目標體的比熱容,β 是目標體的體積膨脹系數。
由式(1)可以看出,超聲信號的強度取決于脈沖磁場的數值、目標體中感應電場強度的數值,以及目標體電導率 σ(r')的分布,其中感應電場強度與時變電流激勵線圈的磁通密度的時間變化率有關。
1.2 脈沖磁場和靜磁場共同作用時聲壓的產生機制
若將電導率是 σ(r')的目標體放置于脈沖磁場和靜磁場 B0 中,如圖 1 右圖所示。此時熱函數的表達式不受影響,洛倫茲力的表達式為 F2(r',t)=J(r',t)×(B(r',t)+B0)。脈沖磁場和靜磁場共同激勵時聲源項是熱函數與洛倫茲力的合成,聲壓波動方程為
$ \begin{array}{l} {\nabla ^2}p(r,t) - \frac{1}{{{c_s}^2}}\frac{{{\partial ^2}}}{{\partial {t^2}}}p(r,t) =\nabla \cdot {{F}_2}(r',t) - \\ \;\;\;\;\;\;\;\;\;\;\;\;\;\;\;\;\;\;\;\;\;\;\;\;\;\;\;\;\;\;\;\;\;\;\;\;\;\;\;\;\;\;\;\frac{\beta }{{{C_P}}}\frac{{\partial Q(r',t)}}{{\partial t}} \end{array} $ |
由式(2)可以看出,此時超聲信號的強度取決于脈沖磁場和靜磁場的數值、目標體中感應電場強度的數值,以及目標體電導率的分布,其中感應電場強度與時變電流激勵線圈的磁通密度的時間變化率有關。
為了更好地分析目標體內產生的聲波情況,需要分析載流線圈激勵的電磁場的分布。
2 單線圈磁通密度的理論推導
設軸對稱載流線圈的半徑為 a,通入的激勵電流為 I(t),線圈平面與平面 z=0 平行。采用圓柱坐標系進行推導,線圈的圓心位于點 O(0,0,0)處。空間任意一點 P(r,,z)處,線電流分布場源產生的矢量磁位為 [15]
$ {A}= \frac{{{\mu _0}I(t)}}{{4{{π}}}}\int\limits_C {\frac{{e}}{{\left| {r - r'} \right|}}{\rm{d}}l'} $ |
由于線圈是軸對稱模型,所以線圈所產生矢量磁位只有圓周方向分量,即 方向分量,如果點 P 位于對稱軸以外,r>0,則矢量磁位為 [16]
$ {{{A}}_\phi } = \frac{{{\mu _0}I(t)}}{{{{π}} k}}\sqrt {\frac{a}{r}} [(1 - \frac{1}{2}{k^2})K(k) - E(k)]{{e}_\phi } $ |
其中K(k)和 E(k)分別是以 k 為模數的第一類和第二類全橢圓積分,它們的表達式為
$ k = \sqrt {\frac{{4ra}}{{{{(r + a)}^2} + {z^2}}}} $ |
$ K(k) = \int_0^{\frac{{π}}{2}} {\frac{{{\rm{d}}\alpha }}{{\sqrt {1{\rm{ - }}{k^2}{{\sin }^2}\alpha } }}} $ |
$ E(k) = \int_0^{\frac{{π}}{2}} {\sqrt {1{\rm{ - }}{k^2}{{\sin }^2}\alpha } {\rm{d}}\alpha } $ |
由B=▽×A,可得空間點 P 處的磁通密度的表達式為
$ {B}{\rm{ = }} - \frac{{\partial {A_\phi }}}{{\partial z}}{{e}_r} + \frac{1}{r}\frac{\partial }{{\partial z}}(r{A_\phi }){{e}_z} $ |
其中 er 表示 圖 1 中徑向 r 方向,ez 表示 圖 1 中縱向 z 方向。將式(4)代入式(8)中,磁通密度的徑向分量和縱向分量[17-18]分別為
$ {B_r}{\rm{ = }}\frac{{{\mu _0}I(t)}}{{4{{π}} }}\frac{{zk}}{{r\sqrt {ra} }}[\frac{{{r^2} + {a^2} + {z^2}}}{{{{(r - a)}^2} + {z^2}}}E(k) - K(k)] $ |
$ \begin{array}{l} {B_z}{\rm{ = }}\frac{{{\mu _0}I(t)}}{{4{{π}} }}\frac{1}{{\sqrt {{{(r + a)}^2} + {z^2}} }} \cdot \\ \;\;\;\;\;\;\;\;[K(k) - \frac{{{r^2} - {a^2} + {z^2}}}{{{{(r - a)}^2} + {z^2}}}E(k)] \end{array} $ |
由B=▽×A以及▽×A=–?B/?t,可得空間點 P 處的電場強度的表達式為
$ {{E}_\phi } = - \frac{{\partial {{A}_\phi }}}{{\partial t}} $ |
通過式(9)和式(10)可以得到軸對稱載流單線圈空間任意一點的磁通密度的徑向分量和縱向分量的解析解。通過式(4)和式(11)可以得到單線圈激勵空間任意一點的電場強度的解析解。通過磁通密度和電場強度的解析解可以表示式(1)或者式(2)中右端的聲源項,從而可以采用有限元方法進行聲壓的仿真。
3 建模與仿真分析
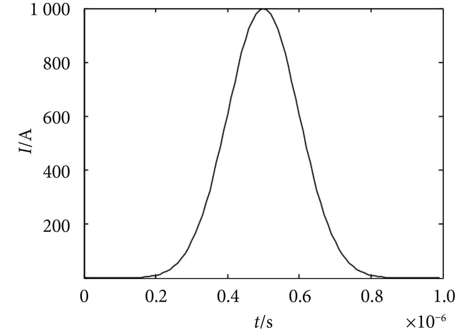
建立一個低電導率的圓柱模型作為目標體,電導率設為 10 S/m,半徑為 30 mm,厚度為 10 mm,模型的比熱容和膨脹系數分別設為 CP=3 940 J/(kg×K)、β=3.84×10–4 K–1,參照人體肌肉組織的參數來設置[19]。線圈所處平面與圓柱底面平行,它們之間的結構分布如圖 2 所示,線圈中心與目標體底面中心之間的距離是 10 mm。設線圈所處的平面為 z=0 平面,線圈的半徑為 a=30 mm,線圈導線的線徑為 0.1 mm,線圈中施加激勵電流為I(t)=,其中 b、c 分別是實數常數,設b=5×10–7,c=1×10–7,電流的波形分布如圖 3 所示。對載流線圈進行瞬態電磁場的有限元仿真分析,可以得到線圈周圍電場強度和磁通密度分布,仿真結果如圖 4 所示,圖 4 a 顯示了點M(30 mm,0,15 mm)的電場強度E 以及磁通密度的 r 分量Br和 z 分量Bz 隨時間的變化分布圖,圖 4 b 分別是平面z=15 mm 上電場強度 E 、磁通密度 Br 和 Bz 在 t=0.6 μs 時刻的分布。由 圖 4 b 可以看出電場強度和磁場強度離線圈越近則越大。



已知電場強度和磁通密度的分布,再假定目標體處于水的背景中,邊長為 2 m 的正方體,電導率為 0 S/m,聲速為 1 500 m/s。假設整個系統的聲特性均勻,在聲波的傳播過程中不考慮散射、反射和衰減。線圈激勵的聲壓仿真可簡化為二維瞬態軸對稱模型聲場問題,根據式(1)或式(2)可以利用有限元方法仿真目標體外空間任一點的聲壓值,其中 MA 效應的聲源是洛倫茲力,TA 效應的聲源是熱函數,通過電磁場與聲場的耦合可以仿真分析當聲源為二者共同作用或它們單獨作用所對應的聲壓情況,進而分析 MA 效應和 TA 效應的關系。
3.1 仿真實驗一:脈沖磁場激勵的聲壓
仿真實驗中模擬目標體位于微秒級窄高斯脈沖磁場中,仿真目標體內 MA 效應和 TA 效應所產生的聲壓情況。邊界設定為:無窮遠聲波為 0。求解終止時間是 1×10–4 s,時間步長是 1×10–7 s。聲源項的設置為:MA 效應對應于 F1(r',t);TA 效應對應于 Q(r',t)。仿真結果如 圖 5 所示。 圖 5 中分別是脈沖磁場激勵下目標體內 TA 效應單獨作用、 MA 效應單獨作用以及兩種效應共同作用時,點 N(100 mm,0,15 mm)處所接收的聲壓波形。

從 圖 5 中可以看出,在微秒級高斯脈沖磁場的激勵下,MA 效應產生的聲壓與 TA 效應產生的聲壓相差約三個量級,此時 MA 效應可以忽略,只考慮 TA 效應,即在微秒級高斯脈沖磁場激勵的情況下,對低電導率目標體的成像可以考慮應用 MMTAI 系統。
3.2 仿真實驗二:脈沖磁場和靜磁場共同激勵的聲壓
仿真實驗中模擬目標體位于微秒級高斯脈沖磁場和靜磁場共同激勵的情況下,仿真目標體內 MA 效應和 TA 效應所產生的聲壓情況。邊界設定為:無窮遠聲波為 0。求解終止時間是 1×10–4 s,時間步長是 1×10–7 s。聲源項的設置為:MA 效應對應于F2(r',t);TA 效應對應于 Q(r',t)。仿真結果如 圖 6 所示。 圖 6中分別是脈沖磁場和 0.2 T 靜磁場共同激勵下目標體內 TA 效應單獨作用、MA 效應單獨作用以及兩種效應共同作用時,點 N(100 mm,0,15 mm)處所接收的聲壓波形。

從 圖 6 中可以看出,在脈沖磁場與 0.2 T 靜磁場的共同激勵下,MA 效應產生的聲壓與 TA 效應產生的聲壓相差約三倍的關系,此時 MA 效應已不可忽略,兩個效應都需要考慮。
脈沖磁場單獨激勵情況與脈沖磁場和靜磁場共同激勵情況下,TA 效應和 MA 效應共同作用下點 N(100 mm,0,15 mm)處所接收的聲壓波形分別如 圖 5 和 圖 6 的右圖所示。從這兩幅圖中可以看出,脈沖磁場與 0.2 T 靜磁場共同作用下產生的聲壓比脈沖磁場單獨作用下的聲壓大了一點,MA 效應已不可忽略。
4 結論與討論
本研究對 MA 效應和 TA 效應的聲源產生機制進行了理論探討,并且進行了仿真研究。本文基于時諧麥克斯韋方程導出了線電流場源產生的矢量磁位數學表達式,進一步推導出載流軸對稱單線圈的空間時諧電磁場的解析式,以及 MA 效應和 TA 效應對應的聲源表達式。首先,我們將低電導率樣本放置于微秒級高斯脈沖磁場中,對 MA 效應和 TA 效應所產生的聲波進行了詳細的比較分析,并進行了相關的仿真實驗,實驗結論是低電導率樣本在微秒級的脈沖磁場的激勵下,以 TA 效應為主,MA 效應可以忽略,這為 MMTAI 的研究做了鋪墊;其次,我們將低電導率樣本放置于微秒級高斯脈沖磁場和 0.2 T 靜磁場中,對 MA 效應和 TA 效應所產生的聲波進行了仿真實驗研究,實驗結論是低電導率樣本在微秒級脈沖磁場和 0.2 T 靜磁場的激勵下,MA 效應和 TA 效應共同作用,MA 效應已不可忽略,這為 MMTAI 和 MAT-MI 的后續研究做了鋪墊。本文對簡單幾何結構和均勻電導率分布的目標體進行磁聲、熱聲耦合作用的仿真實驗研究,為深入理解 MAT-MI 和 MMTAI 具有積極的意義,可以指導后續的實驗平臺的搭建和測量實驗結果的分析,同時為圖像重建提供重要信息。我們建議,低電導率樣本在脈沖磁場輻照的情況下,只采用 MMTAI 即可;低電導率樣本在脈沖磁場和靜磁場共同輻照的情況下,需要采用 MAT-MI 和 MMTAI 兩種成像模式,或者可以延伸成一種新型的成像方法。在后續的研究中,還有許多研究工作需要深入開展。由于 MMTAI 處于研究初期,在現階段實驗中都是以金屬作為樣本,金屬的電特性與人體組織相差很大,下一步的工作需要進行動物組織的實驗研究;其次,針對電導率分布較為復雜的樣本處于 TA 效應和 MA 效應共同作用的情況,需要進一步研究聲源產生機制。目前本實驗室正在開展這些方面的工作。
引言
長期以來,生物組織電特性的研究是學者關注的焦點。許多研究表明,不同的正常組織以及器官之間、正常組織與病變組織之間的電特性具有較大的差異[1]。例如正常乳腺組織的電導率是0.4 S/m,但是癌變的乳腺組織的電導率是 4 S/m[2-4]。因而利用這一性質可以了解生物組織生理和病理的變化情況,為癌癥的早期診斷和治療提供有利的證據。近年來,非侵入式的電阻抗成像技術已經成為國際生物醫學成像領域的研究熱點。感應式磁聲成像(magnetoacoustic tomography with magnetic induction,MTA-MI)[5-8]和磁熱聲成像(magnetically mediated thermoacoustic imaging,MMTAI)[9-10]都集中了電阻抗成像的高對比度和超聲成像的高分辨率的優勢。
MAT-MI 是 2005 年由美國明尼蘇達大學提出的一種新型醫學成像技術。該方法是基于磁聲(magnetoacoustic,MA)效應的成像方法。它的基本原理是,將生物組織放置于交變磁場和靜磁場中,交變磁場在組織中產生渦流,渦流在交變磁場和靜磁場的作用下產生洛倫茲力,從而引發組織的聲振動,通過超聲換能器采集到的超聲信號可以重建生物組織電導率的分布。
MMTAI 是 2013 年由南洋理工大學提出的一種基于熱聲(thermoacoustic,TA)效應[11-12]的成像技術。它的基本原理是,將生物組織放置于交變磁場中,交變磁場在組織內產生渦流,組織吸收焦耳熱,從而破壞了組織內部的熱力學平衡,進而產生瞬變熱膨脹并發出熱聲信號,通過超聲換能器采集到的超聲信號重建生物組織電導率的分布。
MAT-MI 和 MMTAI 都是采用電磁場輻照生物組織,利用超聲換能器接收超聲信號,以重建組織的電導率分布。MAT-MI 與 MMTAI 的不同之處在于是否外加靜磁場。靜磁場在 MAT-MI 中的作用是增強洛倫茲力的作用,進而可以增強超聲信號。通過分析 MAT-MI 和 MMTAI 兩個成像方法的原理可知,將生物組織放置于交變磁場中,在生物組織內會產生兩種效應:一種是 MA 效應,另一種是 TA 效應。國際研究學者對 MAT-MI 和 MMTAI 兩種成像方法之間的 MA 效應和 TA 效應已有初步的研究。南洋理工大學 Zheng 研究小組[13]于 2015 年通過仿真和實驗研究,說明金屬材料在交變磁場和靜磁場共同作用下,TA 現象和 MA 現象在水中共存;Hellund 等[14] 于 1963 年通過對海水進行實驗,表明低電導率的介質在交變磁場中 TA 效應起主要作用。但是關于生物組織在微秒級高斯脈沖磁場激勵或者微秒級高斯脈沖磁場和靜磁場共同作用下所產生的效應分析的研究報道幾乎沒有。因此,本文的主要內容是,通過將一個低電導率的目標體處于微秒級高斯脈沖磁場中以及微秒級高斯脈沖磁場和 0.2 T 靜磁場共同作用下,對所產生的聲壓進行仿真研究,確定生物組織內 TA 效應和 MA 效應的關系。
1 聲壓的產生機制
1.1 脈沖磁場中聲壓的產生機制
將電導率是 σ(r')的目標體放置于載流單線圈激勵的脈沖磁場 B(r',t)區域內,如圖 1 左圖所示,目標體內部會發生兩種效應。一種是 MA 效應,即目標體內感應出渦流 J(r',t),渦流在脈沖磁場作用下產生洛倫茲力,從而激發出超聲信號。此時聲源是洛倫茲力,表達式是F1(r',t)=J(r',t)×B(r',t)。另一種是 TA 效應,即目標體吸收焦耳熱,進而產生瞬變熱膨脹并發出熱聲信號。此時聲源是熱函數,其定義是單位體積單位時間所吸收的能量,表達式為 Q(r',t)=σE2(r',t),其中 E(r',t)是目標體所處的電場強度的模值。所以脈沖磁場激勵時聲源項是熱函數與洛倫茲力的合成,此時聲壓遵從的波動方程[8, 13]為

$ \begin{array}{l} {\nabla ^2}p(r,t) - \frac{1}{{{c_s}^2}}\frac{{{\partial ^2}}}{{\partial {t^2}}}p(r,t) =\nabla \cdot {{F}_1}(r',t) - \frac{\beta }{{{C_P}}}\frac{{\partial Q(r',t)}}{{\partial t}} \end{array} $ |
式中,p(r,t)是探測點位置 r 和時間 t 的聲壓,cs是目標體與耦合介質中的聲速,CP 是目標體的比熱容,β 是目標體的體積膨脹系數。
由式(1)可以看出,超聲信號的強度取決于脈沖磁場的數值、目標體中感應電場強度的數值,以及目標體電導率 σ(r')的分布,其中感應電場強度與時變電流激勵線圈的磁通密度的時間變化率有關。
1.2 脈沖磁場和靜磁場共同作用時聲壓的產生機制
若將電導率是 σ(r')的目標體放置于脈沖磁場和靜磁場 B0 中,如圖 1 右圖所示。此時熱函數的表達式不受影響,洛倫茲力的表達式為 F2(r',t)=J(r',t)×(B(r',t)+B0)。脈沖磁場和靜磁場共同激勵時聲源項是熱函數與洛倫茲力的合成,聲壓波動方程為
$ \begin{array}{l} {\nabla ^2}p(r,t) - \frac{1}{{{c_s}^2}}\frac{{{\partial ^2}}}{{\partial {t^2}}}p(r,t) =\nabla \cdot {{F}_2}(r',t) - \\ \;\;\;\;\;\;\;\;\;\;\;\;\;\;\;\;\;\;\;\;\;\;\;\;\;\;\;\;\;\;\;\;\;\;\;\;\;\;\;\;\;\;\;\frac{\beta }{{{C_P}}}\frac{{\partial Q(r',t)}}{{\partial t}} \end{array} $ |
由式(2)可以看出,此時超聲信號的強度取決于脈沖磁場和靜磁場的數值、目標體中感應電場強度的數值,以及目標體電導率的分布,其中感應電場強度與時變電流激勵線圈的磁通密度的時間變化率有關。
為了更好地分析目標體內產生的聲波情況,需要分析載流線圈激勵的電磁場的分布。
2 單線圈磁通密度的理論推導
設軸對稱載流線圈的半徑為 a,通入的激勵電流為 I(t),線圈平面與平面 z=0 平行。采用圓柱坐標系進行推導,線圈的圓心位于點 O(0,0,0)處。空間任意一點 P(r,,z)處,線電流分布場源產生的矢量磁位為 [15]
$ {A}= \frac{{{\mu _0}I(t)}}{{4{{π}}}}\int\limits_C {\frac{{e}}{{\left| {r - r'} \right|}}{\rm{d}}l'} $ |
由于線圈是軸對稱模型,所以線圈所產生矢量磁位只有圓周方向分量,即 方向分量,如果點 P 位于對稱軸以外,r>0,則矢量磁位為 [16]
$ {{{A}}_\phi } = \frac{{{\mu _0}I(t)}}{{{{π}} k}}\sqrt {\frac{a}{r}} [(1 - \frac{1}{2}{k^2})K(k) - E(k)]{{e}_\phi } $ |
其中K(k)和 E(k)分別是以 k 為模數的第一類和第二類全橢圓積分,它們的表達式為
$ k = \sqrt {\frac{{4ra}}{{{{(r + a)}^2} + {z^2}}}} $ |
$ K(k) = \int_0^{\frac{{π}}{2}} {\frac{{{\rm{d}}\alpha }}{{\sqrt {1{\rm{ - }}{k^2}{{\sin }^2}\alpha } }}} $ |
$ E(k) = \int_0^{\frac{{π}}{2}} {\sqrt {1{\rm{ - }}{k^2}{{\sin }^2}\alpha } {\rm{d}}\alpha } $ |
由B=▽×A,可得空間點 P 處的磁通密度的表達式為
$ {B}{\rm{ = }} - \frac{{\partial {A_\phi }}}{{\partial z}}{{e}_r} + \frac{1}{r}\frac{\partial }{{\partial z}}(r{A_\phi }){{e}_z} $ |
其中 er 表示 圖 1 中徑向 r 方向,ez 表示 圖 1 中縱向 z 方向。將式(4)代入式(8)中,磁通密度的徑向分量和縱向分量[17-18]分別為
$ {B_r}{\rm{ = }}\frac{{{\mu _0}I(t)}}{{4{{π}} }}\frac{{zk}}{{r\sqrt {ra} }}[\frac{{{r^2} + {a^2} + {z^2}}}{{{{(r - a)}^2} + {z^2}}}E(k) - K(k)] $ |
$ \begin{array}{l} {B_z}{\rm{ = }}\frac{{{\mu _0}I(t)}}{{4{{π}} }}\frac{1}{{\sqrt {{{(r + a)}^2} + {z^2}} }} \cdot \\ \;\;\;\;\;\;\;\;[K(k) - \frac{{{r^2} - {a^2} + {z^2}}}{{{{(r - a)}^2} + {z^2}}}E(k)] \end{array} $ |
由B=▽×A以及▽×A=–?B/?t,可得空間點 P 處的電場強度的表達式為
$ {{E}_\phi } = - \frac{{\partial {{A}_\phi }}}{{\partial t}} $ |
通過式(9)和式(10)可以得到軸對稱載流單線圈空間任意一點的磁通密度的徑向分量和縱向分量的解析解。通過式(4)和式(11)可以得到單線圈激勵空間任意一點的電場強度的解析解。通過磁通密度和電場強度的解析解可以表示式(1)或者式(2)中右端的聲源項,從而可以采用有限元方法進行聲壓的仿真。
3 建模與仿真分析
建立一個低電導率的圓柱模型作為目標體,電導率設為 10 S/m,半徑為 30 mm,厚度為 10 mm,模型的比熱容和膨脹系數分別設為 CP=3 940 J/(kg×K)、β=3.84×10–4 K–1,參照人體肌肉組織的參數來設置[19]。線圈所處平面與圓柱底面平行,它們之間的結構分布如圖 2 所示,線圈中心與目標體底面中心之間的距離是 10 mm。設線圈所處的平面為 z=0 平面,線圈的半徑為 a=30 mm,線圈導線的線徑為 0.1 mm,線圈中施加激勵電流為I(t)=,其中 b、c 分別是實數常數,設b=5×10–7,c=1×10–7,電流的波形分布如圖 3 所示。對載流線圈進行瞬態電磁場的有限元仿真分析,可以得到線圈周圍電場強度和磁通密度分布,仿真結果如圖 4 所示,圖 4 a 顯示了點M(30 mm,0,15 mm)的電場強度E 以及磁通密度的 r 分量Br和 z 分量Bz 隨時間的變化分布圖,圖 4 b 分別是平面z=15 mm 上電場強度 E 、磁通密度 Br 和 Bz 在 t=0.6 μs 時刻的分布。由 圖 4 b 可以看出電場強度和磁場強度離線圈越近則越大。



已知電場強度和磁通密度的分布,再假定目標體處于水的背景中,邊長為 2 m 的正方體,電導率為 0 S/m,聲速為 1 500 m/s。假設整個系統的聲特性均勻,在聲波的傳播過程中不考慮散射、反射和衰減。線圈激勵的聲壓仿真可簡化為二維瞬態軸對稱模型聲場問題,根據式(1)或式(2)可以利用有限元方法仿真目標體外空間任一點的聲壓值,其中 MA 效應的聲源是洛倫茲力,TA 效應的聲源是熱函數,通過電磁場與聲場的耦合可以仿真分析當聲源為二者共同作用或它們單獨作用所對應的聲壓情況,進而分析 MA 效應和 TA 效應的關系。
3.1 仿真實驗一:脈沖磁場激勵的聲壓
仿真實驗中模擬目標體位于微秒級窄高斯脈沖磁場中,仿真目標體內 MA 效應和 TA 效應所產生的聲壓情況。邊界設定為:無窮遠聲波為 0。求解終止時間是 1×10–4 s,時間步長是 1×10–7 s。聲源項的設置為:MA 效應對應于 F1(r',t);TA 效應對應于 Q(r',t)。仿真結果如 圖 5 所示。 圖 5 中分別是脈沖磁場激勵下目標體內 TA 效應單獨作用、 MA 效應單獨作用以及兩種效應共同作用時,點 N(100 mm,0,15 mm)處所接收的聲壓波形。

從 圖 5 中可以看出,在微秒級高斯脈沖磁場的激勵下,MA 效應產生的聲壓與 TA 效應產生的聲壓相差約三個量級,此時 MA 效應可以忽略,只考慮 TA 效應,即在微秒級高斯脈沖磁場激勵的情況下,對低電導率目標體的成像可以考慮應用 MMTAI 系統。
3.2 仿真實驗二:脈沖磁場和靜磁場共同激勵的聲壓
仿真實驗中模擬目標體位于微秒級高斯脈沖磁場和靜磁場共同激勵的情況下,仿真目標體內 MA 效應和 TA 效應所產生的聲壓情況。邊界設定為:無窮遠聲波為 0。求解終止時間是 1×10–4 s,時間步長是 1×10–7 s。聲源項的設置為:MA 效應對應于F2(r',t);TA 效應對應于 Q(r',t)。仿真結果如 圖 6 所示。 圖 6中分別是脈沖磁場和 0.2 T 靜磁場共同激勵下目標體內 TA 效應單獨作用、MA 效應單獨作用以及兩種效應共同作用時,點 N(100 mm,0,15 mm)處所接收的聲壓波形。

從 圖 6 中可以看出,在脈沖磁場與 0.2 T 靜磁場的共同激勵下,MA 效應產生的聲壓與 TA 效應產生的聲壓相差約三倍的關系,此時 MA 效應已不可忽略,兩個效應都需要考慮。
脈沖磁場單獨激勵情況與脈沖磁場和靜磁場共同激勵情況下,TA 效應和 MA 效應共同作用下點 N(100 mm,0,15 mm)處所接收的聲壓波形分別如 圖 5 和 圖 6 的右圖所示。從這兩幅圖中可以看出,脈沖磁場與 0.2 T 靜磁場共同作用下產生的聲壓比脈沖磁場單獨作用下的聲壓大了一點,MA 效應已不可忽略。
4 結論與討論
本研究對 MA 效應和 TA 效應的聲源產生機制進行了理論探討,并且進行了仿真研究。本文基于時諧麥克斯韋方程導出了線電流場源產生的矢量磁位數學表達式,進一步推導出載流軸對稱單線圈的空間時諧電磁場的解析式,以及 MA 效應和 TA 效應對應的聲源表達式。首先,我們將低電導率樣本放置于微秒級高斯脈沖磁場中,對 MA 效應和 TA 效應所產生的聲波進行了詳細的比較分析,并進行了相關的仿真實驗,實驗結論是低電導率樣本在微秒級的脈沖磁場的激勵下,以 TA 效應為主,MA 效應可以忽略,這為 MMTAI 的研究做了鋪墊;其次,我們將低電導率樣本放置于微秒級高斯脈沖磁場和 0.2 T 靜磁場中,對 MA 效應和 TA 效應所產生的聲波進行了仿真實驗研究,實驗結論是低電導率樣本在微秒級脈沖磁場和 0.2 T 靜磁場的激勵下,MA 效應和 TA 效應共同作用,MA 效應已不可忽略,這為 MMTAI 和 MAT-MI 的后續研究做了鋪墊。本文對簡單幾何結構和均勻電導率分布的目標體進行磁聲、熱聲耦合作用的仿真實驗研究,為深入理解 MAT-MI 和 MMTAI 具有積極的意義,可以指導后續的實驗平臺的搭建和測量實驗結果的分析,同時為圖像重建提供重要信息。我們建議,低電導率樣本在脈沖磁場輻照的情況下,只采用 MMTAI 即可;低電導率樣本在脈沖磁場和靜磁場共同輻照的情況下,需要采用 MAT-MI 和 MMTAI 兩種成像模式,或者可以延伸成一種新型的成像方法。在后續的研究中,還有許多研究工作需要深入開展。由于 MMTAI 處于研究初期,在現階段實驗中都是以金屬作為樣本,金屬的電特性與人體組織相差很大,下一步的工作需要進行動物組織的實驗研究;其次,針對電導率分布較為復雜的樣本處于 TA 效應和 MA 效應共同作用的情況,需要進一步研究聲源產生機制。目前本實驗室正在開展這些方面的工作。